目前,老年人群体、残疾人群体、慢性病群体和产后康复群体是我国康复医疗行业的主要需求群体。其中,2019年,我国65岁及以上人口数量达1.76亿人;残疾人数量达8500多万人;慢性病发病人数达3亿人;2020年,中国适育年龄(20-35岁)女性将达到1.56亿人。需求群体庞大的数量规模驱动了我国康复医院的入/出院人数和行业康复医院收入的迅速增长。在康复医疗市场迅速发展的同时,行业供给缺口较大,一方面,2010年以来,床位数逐年增长,但床位缺口较大;另一方面,2018年中国康复治疗师存在2.5万医师的配备缺口。
1、我国康复医疗行业主要需求群体介绍
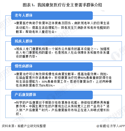
目前,老年人群体、残疾人群体、慢性病群体和产后康复群体是我国康复医疗行业的主要需求群体,康复医疗对这类群体治愈、医疗作用如下图所示:

数据显示,我国康复医疗市场的主要需求群体规模庞大。2019年,我国65岁及以上人口数量达1.76亿人;残疾人数量达8500多万人;慢性病发病人数达3亿人;2020年,据《2018中国妇儿医疗机构白皮书》预测,中国适育年龄(20-35岁)女性将达到1.56亿人。

2、康复医院入院、出院人数快速增长
在市场需求的驱动下,我国康复医院的入院、出院人数增长迅速。2018年,全国康复医院入院人数达87.5万人次,同比增加12.4万人;出院人数达85.5万人次,同比增加11.89万人。根据2019-2020年我国康复医疗行业主要需求群体规模情况,前瞻预计未来几年我国康复医院入院、出院人数仍将保持高速增长。

未经允许不得转载:医械工坊资讯 » 2020年中国康复医疗行业供需市场规模及发展前景分析 需求前景良好
