01
文章背景简介
BACKGROUND INTRODUCTION
铁死亡是一种独特的由铁依赖性脂质过氧化驱动的程序性细胞死亡模式,据报道在肿瘤抑制中起着至关重要的作用。据报道,铁死亡的激活有助于癌症治疗的疗效,如化疗、放疗和免疫检查点阻断。因此,更好地了解铁死亡可能会为非小细胞肺癌带来新的治疗策略。
肺癌仍然是最常见的恶性肿瘤之一,在全球范围内每年导致179.6万例癌症相关死亡(约占总病例的18.4%)。非小细胞肺癌(NSCLC)占肺癌病例的85%以上,其两种主要亚型是肺腺癌(LUAD)和肺鳞癌(LUSC),约占NSCLC病例的80%。尽管有化疗、放疗和免疫治疗,但由于化疗/放疗耐药和免疫原异质性,晚期肺癌患者的5年生存率仍然不理想,降至0-10%,而早期患者的5年生存率为60%。因此,迫切需要探索新的非小细胞肺癌治疗策略。
TRIM3是环型E3连接酶的一员,首次被发现与肌球蛋白相关并介导其靶蛋白在细胞内的转运。最近,TRIM3被证明参与多种人类癌症的生物过程,包括细胞增殖、细胞凋亡和细胞分化。
经典的细胞抗铁死亡机制是由SLC7A11(也称为xCT)信号轴实现的。跨膜蛋白SLC7A11作为铁死亡的核心调控因子,能够输出细胞内谷氨酸,输入细胞外胱氨酸,从而抑制铁死亡。SLC7A11的表达和活性在多个水平上受到调控。在氧化应激条件下,SLC7A11的转录可被应激反应性转录因子诱导,包括核因子红细胞2相关因子2(NRF2)和活化转录因子4(ATF4),以及组蛋白H3的甲基化。除了转录水平的调控外,SLC7A11的表达也受到翻译后水平的控制。例如,去泛素酶OTUB1可以与SLC7A11相互作用,维持SLC7A11蛋白的稳定性。
为了探究SLC7A11在NSCLC进展中的失调及TRIM3在非小细胞肺癌中的作用,南京医科大学第一附属医院Zhangjie Wang等人,开展了相关研究,并于2024年在《Cell death and differentiation》杂志(IF=12.4,Q1)发表了题为“TRIM3 facilitates ferroptosis in non-small cell lung cancer through promoting SLC7A11/xCT K11-linked ubiquitination and degradation”的文章。
02
所用到的主要方法
METHODS
1.细胞培养
2.质粒构建
3.RNA分离提取和实时q-PCR
4.人体组织和免疫组织化学(IHC)
5.集落形成及CCK-8测定
6.细胞侵袭、迁移和划痕试验
7.体内泛素化试验
8.Western blot
9.皮下肿瘤异种移植动物模型
10.丙二醛(MDA)、4-羟基壬烯醛(4-HNE)检测
11.测定活性氧和脂质氧化水平
03
文章主要内容摘要
ABSTRACT
铁死亡是一种独特的受调节的坏死细胞死亡形式,是由过度的铁依赖性脂质过氧化引起的。然而,人类癌症中驱动铁死亡的潜在机制仍然难以捉摸。这项研究发现TRIM3,一种E3泛素蛋白连接酶,是铁死亡的关键调节因子。TRIM3在肺腺癌(LUAD)和肺鳞状细胞癌(LUSC)两种主要的非小细胞肺癌(NSCLC)中表达下调。过表达TRIM3通过提高细胞ROS水平和脂质过氧化促进细胞死亡。此外,体内研究发现TRIM3过表达降低了NSCLC细胞的致瘤性,表明TRIM3在NSCLC中具有抑瘤作用。机制上,TRIM3通过其NHL结构域直接与SLC7A11/xCT相互作用,导致SCL7A11在K37位点催化k11连接的xCT泛素化,从而促进SLC7A11的蛋白酶体介导的降解。重要的是,在临床NSCLC样本中,TRIM3表达与SCL7A11表达呈负相关,低TRIM3表达与较差的预后相关。本文发现TRIM3作为肿瘤抑制因子,可通过降解SLC7A11抑制NSCLC的肿瘤发生,提示一种新的治疗NSCLC的策略。
简而言之,本研究的主要内容有:
1、 TRIM3在非小细胞肺癌中下调
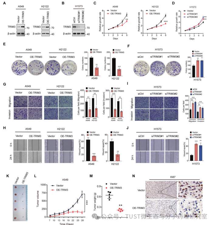
2、 TRIM3过表达可抑制肺癌细胞的增殖和侵袭
3、 TRIM3促进肺癌细胞铁死亡
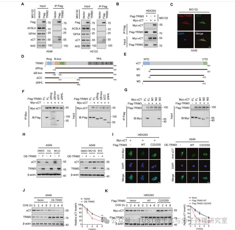
4、 TRIM3促进xCT降解
5、 TRIM3在K37位点催化k11连接的xCT泛素化
6、 TRIM3通过xCT促进NSCLC细胞铁细胞凋亡
7、 在临床NSCLC样本中,TRIM3与xCT蛋白水平呈负相关








原文标题 : TRIM3通过促进SLC7A11/xCT k11相关的泛素化和降解,加速非小细胞肺癌的铁凋亡
未经允许不得转载:医械工坊资讯 » TRIM3通过促进SLC7A11/xCT k11相关的泛素化和降解,加速非小细胞肺癌的铁凋亡
