一项新的全基因组关联研究(GWAS)确定了可溶性 TREM2 变化的具体基因,并指出其在阿尔茨海默病中发挥了因果关系作用。

华盛顿大学医学院
5月31日消息
髓样细胞触发受体2(TREM2)是一种在小胶质细胞中表达的蛋白质,而小胶质细胞是大脑的常驻免疫细胞。蛋白质可溶性髓样细胞触发受体2(sTREM2)在阿尔茨海默病中起着至关重要的作用,但这一作用复杂且尚未被充分理解。
在疾病的早期阶段,脑脊液中的 sTREM2 水平相对于健康人群会下降,但随着疾病的进展,其水平会远高于正常水平。为什么 sTREM2 水平会波动,以及这些波动是反映疾病进展还是导致疾病进展的原因,目前尚不清楚。

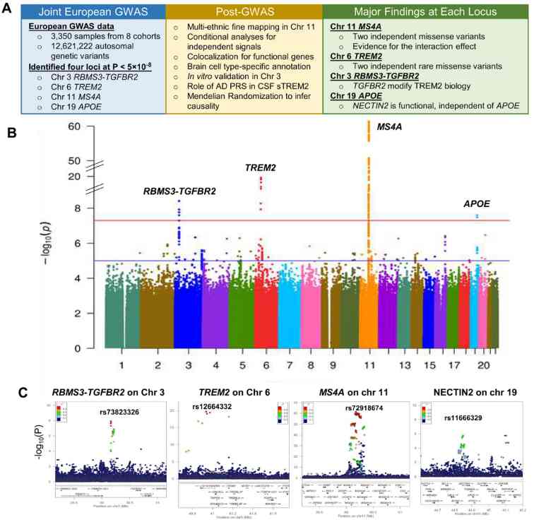
在《分子神经变性》(Molecular Neurodegeneration)期刊上发表的一项研究中,华盛顿大学医学院(Washington University School of Medicine,WUSM)的 Barbara Burton & Reuben Morriss III 精神病学教授 Carlos Cruchaga 及其同事确定了与 sTREM2 水平变化相关的四个基因组区域,并通过功能分析确定了负责这种关联的具体基因。

研究于2024年1月3日发表在《Molecular Neurodegeneration》(最新影响因子:15.1)杂志上
研究人员使用了一种称为孟德尔随机化(Mendelian randomization)的方法,证明 sTREM2 不仅与阿尔茨海默病相关,而且是疾病发生通路的一部分。Cruchaga 表示,这些发现为针对新发现的基因进行 sTREM2 水平调节,并可能改变疾病进程提供了可能性。



创立于1891年的华盛顿大学医学院
摘要:髓样细胞触发受体2(TREM2)在小胶质细胞的激活、存活和凋亡以及阿尔茨海默病(AD)的发病机理中起着关键作用。我们之前报道了MS4A基因座是脑脊液(CSF)中可溶性TREM2(sTREM2)的关键调节因子。为了识别sTREM2的其他新型遗传修饰因子,我们进行了迄今为止规模最大的全基因组关联研究(GWAS),并在3,350名欧洲血统的个体中确定了四个与CSF sTREM2相关的基因座。通过多种族精细定位,我们确定了两个独立的错义变异(MS4A4A中的p.M178V和MS4A6A中的p.A112T),这些变异驱动了MS4A基因座中的关联,并显示出对sTREM2水平和AD风险的上位效应。位于chr 6上的新型TREM2基因座包含两个与sTREM2和AD风险相关的稀有错义变异(rs75932628 p.R47H,P=7.16×10-19;rs142232675 p.D87N,P=2.71×10-10)。TGFBR2和RBMS3基因区域的第三个新型基因座(rs73823326,P=3.86×10-9)包含一个对TGFBR2启动子具有小胶质细胞特异性染色质环的调节变异。通过基于细胞的实验,我们证明TGFBR2的过表达和敲低,而不是RBMS3,会导致sTREM2的显著变化。最后一个新型基因座位于APOE区域(rs11666329,P=2.52×10-8),但我们证明该信号与APOE基因型无关。这个信号与大脑皮层中的NECTIN2 cis-eQTL和CSF中的NECTIN2 cis-pQTL共定位。NECTIN2的过表达导致sTREM2增加,支持了遗传发现。据我们所知,这是迄今为止旨在识别CSF sTREM2遗传修饰因子的最大规模研究。该研究为MS4A和TREM2基因座这两个众所周知的AD风险基因提供了新的见解,并确定了TGFBR2和NECTIN2为参与TREM2生物学的其他调节因子。
参考文献
Source:Washington University School of Medicine
Alzheimer's biomarker sTREM2 plays a causal, potentially modifiable, role in disease
Reference:
Wang, L., Nykänen, NP., Western, D. et al. Proteo-genomics of soluble TREM2 in cerebrospinal fluid provides novel insights and identifies novel modulators for Alzheimer’s disease. Mol Neurodegeneration 19, 1 (2024). https://doi.org/10.1186/s13024-023-00687-4
免责声明
本公众号上的医疗信息仅作为信息资源提供与分享,不能用于或依赖于任何诊断或治疗目的。此信息不应替代专业诊断或治疗。在做出任何医疗决定或有关特定医疗状况的指导之前,请咨询你的医生。
原文标题 : sTREM2在阿尔茨海默病中发挥了因果关系(可能是可改变的)作用
未经允许不得转载:医械工坊资讯 » sTREM2在阿尔茨海默病中发挥了因果关系(可能是可改变的)作用
