一项新研究确定了大脑海马体网络中可以通过酮体挽救的机制。

罗切斯特大学医学中心
5月31日消息
罗切斯特大学(University of Rochester,UR)德尔蒙特神经科学研究所(Del Monte Institute for Neuroscience)的研究人员发现了大脑中海马体网络中的机制,这些机制可以通过酮体得到修复。这些发现建立在先前的研究之上,这些研究表明酮体可以缓解神经和认知影响。研究发表在美国国家科学院(NAS)旗舰期刊《美国科学院院刊》(PNAS)的姊妹刊《PNAS Nexus》杂志上。

研究于2024年5月16日发表在《PNAS Nexus》(2022年3月创刊,暂无影响因子)杂志上
随着年龄的增长,我们的大脑自然变得更加容易出现胰岛素抵抗(Insulin Resistant)。这会导致神经元之间的通信中断,引起诸如情绪变化、认知能力下降,并最终导致神经退行性疾病等症状。神经科学副教授 Nathan A. Smith 博士和研究员们研究了在胰岛素抵抗突然出现时(如创伤后),但在症状发展为慢性疾病(如糖尿病或阿尔茨海默病)之前,大脑中哪些机制会崩溃。

“一旦神经元功能丧失,就无法恢复连接,因此我们需要确定功能何时首次受损,”这项研究的主要研究者 Smith 博士在发表的研究中表示,“这项研究通过让我们更接近了解如何修复受损神经元的功能,并预防或延迟像阿尔茨海默病这样的毁灭性疾病,从而实现了这一目标。”
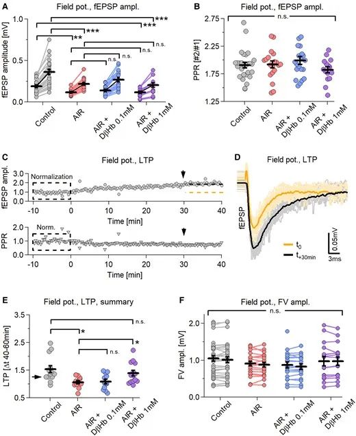
以小鼠为模型系统,研究人员专注于海马体,这是一个负责学习和记忆的脑区,人们对其了解较为深入。他们发现急性胰岛素抵抗会损害神经元功能的多个方面,包括突触活动、轴突传导、网络同步、突触可塑性和动作电位特性,这些过程对于支持神经元内外通信的流动至关重要。
随后,研究人员给小鼠注射了 D-βHb,这是一种酮体形式,是身体燃烧脂肪而不是葡萄糖获取能量时肝脏释放的副产品。他们发现,先前受到急性胰岛素抵抗影响的突触活动得到了恢复,轴突传导增加,神经元重新同步,并且突触可塑性也得到了改善。

“这项研究对于开发针对涉及胰岛素抵抗/低血糖状况(如糖尿病或阿尔茨海默病)中特定神经元功能障碍的基于酮体的疗法具有重要意义,” Smith 表示,“我们现在正在了解星形胶质细胞和其他胶质细胞在急性胰岛素抵抗中的作用。”


创立于1850年的罗彻斯特大学
胰岛素抵抗(Insulin Resistance)是指身体细胞对胰岛素的敏感性降低,导致身体需要更高的胰岛素水平来正常地调节血糖水平。胰岛素是由胰腺中的胰岛β细胞产生的一种激素,它的主要作用是帮助身体细胞吸收血液中的葡萄糖(血糖),并将其转化为能量或储存为糖原。
在胰岛素抵抗的情况下,尽管胰岛素的分泌增加,但身体细胞对胰岛素的反应减弱,使得血糖不能有效地被细胞吸收和利用。这会导致血糖水平持续升高,而细胞内部可能因缺乏能量而处于饥饿状态。
胰岛素抵抗是多种慢性疾病的重要风险因素,包括2型糖尿病、代谢综合征、心血管疾病和某些类型的癌症。它通常与肥胖、缺乏运动、不健康的饮食习惯、慢性压力以及某些遗传因素相关。
参考文献
Source:University of Rochester Medical Center
Can ketones enhance cognitive function and protect brain networks?
Reference:
Bartosz Kula, Botond Antal, Corey Weistuch, Florian Gackière, Alexander Barre, Victor Velado, Jeffrey M Hubbard, Maria Kukley, Lilianne R Mujica-Parodi, Nathan A Smith, D-?-hydroxybutyrate stabilizes hippocampal CA3-CA1 circuit during acute insulin resistance, PNAS Nexus, Volume 3, Issue 5, May 2024, pgae196, https://doi.org/10.1093/pnasnexus/pgae196
免责声明
本公众号上的医疗信息仅作为信息资源提供与分享,不能用于或依赖于任何诊断或治疗目的。此信息不应替代专业诊断或治疗。在做出任何医疗决定或有关特定医疗状况的指导之前,请咨询你的医生。
原文标题 : 酮体能否提高认知功能和保护脑网络?
未经允许不得转载:医械工坊资讯 » 酮体能否提高认知功能和保护脑网络?
