一项新研究通过使用串联质谱标签质谱法对脑脊液样本扫描并分析,创建了脑脊液蛋白质特征图谱,或能在当前诊断方法提前 20 年用于识别阿尔茨海默病。

《医学快讯》
6月26日消息
一个由埃默里大学医学院(Emory University School of Medicine)和冰岛大学(University of Iceland)等各机构的神经科学家、生物化学家和阿尔茨海默病专家组成的庞大团队绘制了一张蛋白质图谱,以寻找脑脊液中可能在阿尔茨海默病确诊前几十年就可以导致发病的标志物。在他们发表在《科学转化医学》(Science Translational Medicine)杂志上的研究中,该团队使用了高分辨率扫描技术来帮助揭示该疾病的潜在原因。

研究于2024年6月26日发表在《Science Translational Medicine》(最新影响因子:15.8)杂志上
阿尔茨海默病与大脑中 β-淀粉样蛋白和 tau 蛋白的积累有关。先前的研究已经表明,扫描和分析血液和其他生物体液有助于检测和确认阿尔茨海默病的诊断,但医生只能在疾病进展后才能这样做。
医生(及其患者)希望有一个生物标志物,能够在还有机会减缓或阻止阿尔茨海默病时,提示其发病的可能性。这意味着需要找到一个能在症状出现多年前预测该疾病的测试。
在这项新研究中,研究团队将注意力集中在脑脊液上,怀疑它可能在症状出现之前就暗示了阿尔茨海默病的迹象。
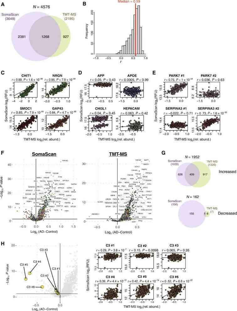
研究人员从 160 名处于阿尔茨海默病不同发展阶段的人那里获取了数千份脑脊液样本。然后,他们使用串联质谱标签(Tandem Mass Tag,TMT)质谱法对所有样本进行扫描,并使用 SomaLogic 公司改良的基于适配体的 SomaScan 7000 检测法进行分析,为每个样本创建特征图谱,然后将它们相互比较。







这使得研究团队能够构建图谱,以同时搜索多种类型蛋白质中的模式,这些模式综合起来可以为阿尔茨海默病提供早期标志物。研究团队开发了 34 个模块用于测试。
在测试这些模块时,研究人员发现了他们所描述的阿尔茨海默病与遗传风险因素 APOE ε4 之间的相关性,这一发现预示着可能发现一种标志物,该标志物能在当前诊断方法提前 20 年用于识别阿尔茨海默病。


创立于的埃默里大学医学院
参考文献
Source:Emory University School of Medicine
Protein maps created using scanning technology on cerebrospinal fluid to find markers for Alzheimer's
Reference:
Eric B. Dammer et al. ,Proteomic analysis of Alzheimer’s disease cerebrospinal fluid reveals alterations associated with APOE ε4 and atomoxetine treatment.Sci. Transl. Med.16,eadn3504(2024).DOI:10.1126/scitranslmed.adn3504
免责声明
本公众号上的医疗信息仅作为信息资源提供与分享,不能用于或依赖于任何诊断或治疗目的。此信息不应替代专业诊断或治疗。在做出任何医疗决定或有关特定医疗状况的指导之前,请咨询你的医生。
原文标题 : 通过使用脑脊液扫描技术创建的蛋白质图谱来寻找阿尔茨海默病的标志物
未经允许不得转载:医械工坊资讯 » 通过使用脑脊液扫描技术创建的蛋白质图谱来寻找阿尔茨海默病的标志物
