一项新研究表明,少突胶质细胞是 β-淀粉样蛋白的一个重要来源,并在阿尔茨海默病中促进神经元功能障碍方面发挥关键作用,而靶向少突胶质细胞有助于减少 β-淀粉样蛋白的产生。

《医学快讯》
7月23日消息
根据近日在开放获取期刊《公共科学图书馆:生物学》(PLOS Biology)杂志上发表的一项研究,来自伦敦大学学院(University College London,UCL)英国失智症研究所(UK Dementia Research Institute)的 Rikesh Rajani 和 Marc Aurel Busche 及其同事指出,少突胶质细胞(Oligodendrocytes)是 β-淀粉样蛋白(Aβ)的一个重要来源,并在阿尔茨海默病(AD)中促进神经元功能障碍方面发挥关键作用。

研究于2024年7月23日发表在《PLOS Biology》(最新影响因子:7.8)杂志上
阿尔茨海默病(AD)是一种破坏性的神经退行性疾病,影响全球千百万人。由 36 至 43 个氨基酸组成的 β-淀粉样蛋白(Aβ)的累积是该疾病早期的一个关键标志。
最近的临床试验表明,使用抗 Aβ 抗体治疗的阿尔茨海默病患者,其认知和功能衰退的速度有所减缓,这进一步强调了 Aβ 在疾病进程中的重要作用。尽管 Aβ 对细胞具有关键作用,并且在阿尔茨海默病中扮演核心角色,但传统上认为神经元是大脑中毒性 Aβ 主要来源的假设一直未经检验。
在这项研究中,Rajani 和 Busche 发现,被称为少突胶质细胞的非神经元脑细胞会产生 Aβ。他们进一步证明,在阿尔茨海默病小鼠模型中,选择性抑制少突胶质细胞中的 Aβ 产生足以恢复异常的神经元过度活跃状态。


这些结果提供了少突胶质细胞衍生的 Aβ 在阿尔茨海默病早期神经元功能障碍中起关键作用的证据。总的来说,这些发现表明,靶向少突胶质细胞 Aβ 产生的治疗策略可能是治疗阿尔茨海默病的一种有前景的方法。
作者指出,考虑到阻断少突胶质细胞 Aβ 产生导致斑块负荷适度减少,而阻断神经元 Aβ 产生可使斑块(疾病的另一标志)几乎消失,这一功能性恢复效果尤为显著。
少突胶质细胞对斑块负荷的小贡献可能表明,少突胶质细胞衍生的 Aβ 的主要作用是促进神经元功能障碍。

结合数据显示,在阿尔茨海默病患者大脑深层皮质层中,产生 Aβ 的少突胶质细胞数量增加,这些结果表明,少突胶质细胞衍生的 Aβ 在阿尔茨海默病中神经元回路早期受损中起关键作用,这对疾病的进展和治疗方式具有重要意义。
人类阿尔茨海默病大脑中少突胶质细胞数量的增加也提出了一个有趣的可能性,即随着疾病的进展,这些细胞可能潜在地抵消因神经元丢失而导致的 Aβ 产生减少。
作者补充道:“我们的研究挑战了长期以来认为神经元是大脑中唯一产生 β-淀粉样蛋白(一种在阿尔茨海默病中积累的关键毒性蛋白)来源的观念。
“事实上,我们证明了少突胶质细胞(中枢神经系统的髓鞘形成细胞)也能产生大量 β-淀粉样蛋白,这种蛋白会损害神经元功能,并表明靶向这些细胞可能是治疗阿尔茨海默病的一种有前景的新策略。”

产生Aβ所需的成分在少突胶质细胞中高表达,但在其他胶质细胞中则不然

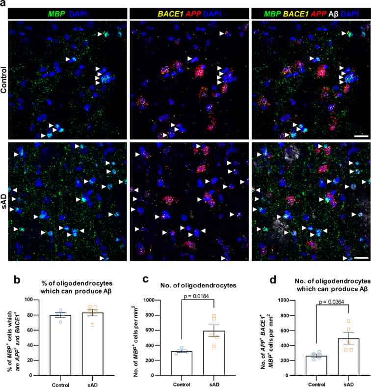
与对照组相比,人类散发性阿尔茨海默病(AD)大脑中具有产生Aβ能力的少突胶质细胞更多

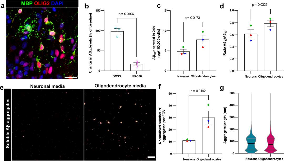
人类少突胶质细胞产生的可溶性Aβ和聚集体比神经元更多

在AppNL-G-F阿尔茨海默病小鼠模型中,通过遗传手段抑制少突胶质细胞Aβ的产生可减少Aβ斑块的形成

在AppNL-G-F阿尔茨海默病小鼠模型中,通过遗传手段抑制少突胶质细胞Aβ的产生可恢复神经元功能,而少突胶质细胞衍生的介质则会在体内促进神经元功能障碍


创立于1826年的伦敦大学学院
少突胶质细胞(Oligodendrocytes),是中枢神经系统(central nervous system, CNS)中的一种重要细胞类型,主要负责神经元的髓鞘形成。髓鞘是包裹在神经元轴突外的一层膜状结构,它对于神经冲动的快速、有效传导至关重要。
明日起公众号停更,复更时间待定
参考文献
Source:University College London
Alzheimer's disease: Study suggests targeting oligodendrocytes could help reduce amyloid beta production
Reference:
Rajani RM, Ellingford R, Hellmuth M, Harris SS, Taso OS, Graykowski D, et al. (2024) Selective suppression of oligodendrocyte-derived amyloid beta rescues neuronal dysfunction in Alzheimer’s disease. PLoS Biol 22(7): e3002727. https://doi.org/10.1371/journal.pbio.3002727
免责声明
本公众号上的医疗信息仅作为信息资源提供与分享,不能用于或依赖于任何诊断或治疗目的。此信息不应替代专业诊断或治疗。在做出任何医疗决定或有关特定医疗状况的指导之前,请咨询你的医生。
原文标题 : 靶向少突胶质细胞有助于减少β-淀粉样蛋白的产生
未经允许不得转载:医械工坊资讯 » 靶向少突胶质细胞有助于减少β-淀粉样蛋白的产生
