点击上方「TUST微生态与分子药理实验室」关注我们
01
文章背景简介
BACKGROUND INTRODUCTION
阿尔茨海默症(Alzheimer’s disease,AD)是一种进行性发展的神经系统退行性疾病。临床上以记忆障碍、失语、失用、失认、视空间技能损害、执行功能障碍以及人格和行为改变等全面性痴呆表现为特征。已有研究表明,AD主要病理特征是老年斑(由β-淀粉样蛋白累积造成)、神经元纤维缠结(由Tau蛋白过度磷酸化造成)、神经元变性丢失。2018年全球有近5000万AD患者,平均每3秒增加一个病例,预计到2050年将增加至1.52亿人。
目前被FDA批准的药物有乙酰胆碱酯酶抑制剂(他克林、利斯的明、加兰他敏、石杉碱甲和多奈哌齐)和NMDA受体拮抗剂(美金刚),但这些药物没有明显延迟或阻止疾病的进展。AD是与遗传、高龄、免疫功能异常、感染、内分泌、能量代谢障碍、环境等相关的一种多病因疾病,因此AD领域药物研发的难度很大。据统计,对于所有进入临床的药物,最终有12%会被FDA批准。菌群-肠-脑轴参与阿尔兹海默症等神经退行性疾病发生的研究正在成为业界高度关注的热点话题,有研究发现肠道菌群可产生脂多糖、短链脂肪酸、次级胆汁酸等代谢产物,调节免疫信号,影响神经炎症来干预阿尔茨海默症的发展。小胶质细胞是中枢神经系统中的免疫细胞,受外界刺激后可引起神经炎症,干预肠道菌群会影响小胶质细胞的成熟与功能,可有效抑制神经炎症,肠道菌群与宿主免疫系统之间存在动态相互作用,肠道菌群失调可危害宿主免疫反应并促进其发展。综上,由菌群、小胶质细胞组成的菌群-神经免疫通路,可能是脑肠轴互作的重要环节,相关机制值得进一步研究。
甘露寡糖二酸(GV-971)是从海藻中提取的海洋寡糖类分子,是在褐藻寡糖的基础上经过进一步化学修饰得到。甘露寡糖二酸是由中国海洋大学和中国科学院上海药物研究所共同研发,后来授权给上海绿谷制药有限公司,不同于传统靶向抗体药物,GV-971已被发现能够多位点、多片段、多状态地捕获β淀粉样蛋白(Aβ),抑制Aβ纤丝形成,使已形成的纤丝解聚为无毒单体。甘露寡糖二酸还通过调节肠道菌群失衡、重塑机体免疫稳态,进而降低脑内神经炎症,阻止阿尔茨海默症病程进展。
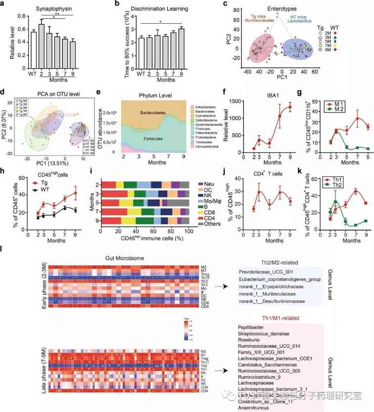
2019年,中国科学院上海药物研究所耿美玉课题组联合上海绿谷制药有限公司等研究团队在《Cell Research》杂志(IF 2018=17.848;生物1区)发表了题为“Sodium oligomannate therapeutically remodels gut microbiota and suppresses gut bacterial amino acids-shaped neuroinflammation to inhibit Alzheimer’s disease progression”的文章。
02
所用到的主要方法
METHODS
1.小鼠实验(给药、灌胃、脑/腹腔注射)
2.小鼠行为测试(Morris水迷宫、Y迷宫实验、Cognition Wall实验)
3.粪便样品DNA提取,PCR扩增、测序、Q-PCR
4.小鼠粪便上清中诱导初始CD4 + T细胞向TH1/TH2细胞的体外分化
5.液相色谱-质谱(LC/MS)、超高效液相色谱-电喷雾离子化串联质谱联用(UPLC-ESI-MS-MS)
6.免疫组化
7.苯丙氨酸和异亮氨酸诱导的体外分化、增殖
8.流式细胞实验
9.生物信息学分析
10.临床实验
03
文章主要内容摘要
ABSTRACT
近年来,人们对肠道菌群的认知逐渐加深,大量的研究表明肠道菌群失调与阿尔茨海默病(AD)有着密切的关系,但肠道菌群在AD发病机制中的作用仍模糊不清。本文中,作者研究了肠道微生物群失调与AD进展中神经炎症之间的潜在机制联系。
主要内容包括以下几点:(1)作者通过使用5XFAD转基因小鼠(Tg)模型,发现AD进展过程中,Tg小鼠肠道菌群变化和脑内外周免疫细胞呈浸润状态以及神经炎症相关;(2)作者通过抗生素处理Tg小鼠、同窝共饲养实验从正反两面证明肠道菌群的改变促使AD进程中的外周免疫细胞浸润和神经炎症的激活;(3)作者证明其研发的寡糖类新药GV-971可通过重塑肠道菌群改善Tg小鼠的认知功能障碍和减轻神经炎症;(4)作者又通过非靶向代谢组学分析发现GV-971可通过调节氨基酸代谢通路(苯丙氨酸)抑制神经炎症;(5)为进一步验证上述小鼠模型上的研究结果,作者进行临床试验来比较MCI(轻度认知障碍AD患者)和对应年龄段的健康人血液中免疫细胞、氨基酸等含量的差别,三期临床试验发现GV-971可抑制肠道菌群失调和相关苯丙氨酸/异亮氨酸积累,减轻神经炎症并逆转认知障碍。综上所述,本文揭示了肠道菌群失调导致的神经炎症在AD进展中的作用,并提出了GV-971通过重塑肠道菌群平衡进行AD治疗的新策略。该研究为全世界AD治疗提供了全新的研究视角,并很可能会填补AD治疗领域内全世界17年没有新药上市的空白。

▼
相关链接
▼
肠道菌群可控制中枢神经系统中的小胶质细胞
未经允许不得转载:医械工坊资讯 » 甘露寡糖二酸通过重塑肠道菌群、减轻神经炎症,抑制阿尔茨海默症
