大家好,今天布丁和大家分享的是一篇6+分的学习笔记;文末阅读原文可获得学习笔记。
题目:乳腺癌近端和远端切除的形态正常组织中四种亚型的特征
一、研究背景
广泛的乳腺X射线摄影筛查项目和改进的自我监测医疗体系能更早地发现乳腺癌,保乳手术是患病女性有成效的治疗方法。目前完全切除癌变组织的判别标准是基于手术切缘的组织学检查,然而,尽管无瘤边缘检查的结果清晰,高达40%的女性在术后发生局部复发,表明形态正常的乳腺可能存在导致癌症复发风险增加的早期改变。目前,缺乏关于癌旁组织空间位置的详细信息数据,研究人员无法使用数据集分析任何距离相关效应,即便现今存在对癌旁组织的研究,然而这些研究并没有发现它们的治疗意义。
二、研究思路

三、结果解析
1. 队列特征
分别从已获知情同意的乳腺癌患者(n = 57)以及年龄匹配的风险降低(n = 5)和乳房缩小成形术(n = 5)患者中采集新鲜组织样本,对其进行宏观评估后,收集肿瘤和肿瘤近端(TP,< 2 cm)、远端(TD,5-10 cm)肉眼观察正常组织的样本作为单个冷冻组织块,对每个组织块进行肿瘤和非肿瘤组织的组织病理学表征。此外,还将浸润性肿瘤和非肿瘤组织中存在的任何相关良性乳腺疾病的关键病理学特征记录下来,其中包含从风险降低和乳房缩小形成术标本中采样的特征。(参考https://doi.org/10.6084/m9.fifigshare.12656702中的附表数据集1)

图1 代表性免疫组织化学图像和样本类型的位置
2. 匹配的癌旁组织学正常(HN)组织在其转录组谱中表现出异质性
前5000个最可变基因的主成分分析(PCA)显示了反映恶性肿瘤的第一个主成分。肿瘤谱和RM(乳房缩小成形术)谱聚集在转录空间的不同区域,RM在转录组谱中表现出最大的同质性,而形态正常样本(TP和TD)的表达谱表现出很大的异质性。


附图1 形态正常组织转录组学景观的PCA
3.癌旁匹配的HN组织显示肿瘤相关特征
为了探索标本可能表现出的潜在肿瘤特征,将PAM50单样本预测因子应用于肿瘤和正常数据。正常样的RM样本在HN组织中观察到肿瘤样特征,管腔肿瘤HN谱中分配给正常样亚型的样本数量随着与原发肿瘤距离的增加而增加,但三阴性肿瘤匹配谱中的TP组报告了大多数正常样组织。
接着,评估了匹配的正常组织是否基于PAM50内在亚型预测总生存期。TCGA癌旁样本根据其PAM50分子亚型进行分层,并进行单变量Cox回归分析,发现该队列中的分子亚型与结局无显著相关性(对数秩p > 0.1)。
(参考https://doi.org/10.6084/m9.fifigshare.12656702中的附表数据集2)

附图2 根据其原发肿瘤的临床分类患者的近端和远端样本的分子分类
4. 近端和远端组织中存在癌症相关畸变
为识别肿瘤和相对应组织中的异常特征,以RM为基线,对肿瘤和匹配的正常组织进行差异表达分析。结果显示,DE基因总数减少与距原发性肿瘤的距离有关(FDR≤0.05和LogFC≥1),在每个比较组中上调基因的趋势大于下调基因。
使用KEGG和Reactome,定义GO terms并进行基因集富集分析(GSEA),来阐明被破坏的基本通路。在肿瘤样本检查中突出显示先前与癌症相关的通路,TP组织中受影响的主要途径包括细胞对外界刺激的反应和趋化,最突出的是代谢途径的持续失调。GSEA分析最显著的结果是EMT(上皮-间质转化)、脂肪酸代谢、雄激素反应、癌症相关信号通路mTORC1和凝血。TD组织中细胞对外界刺激的反应(热应激反应)、细胞外基质组织和运动持续受到影响。
综上,DE分析报告显示,与RM组织相比,癌症近端和远离癌症切除的形态正常组织表现出分子改变。


附图3 以RM为基线,对肿瘤和匹配的正常组织进行差异表达分析



附图4 每个空间群中富集的GO terms和通路
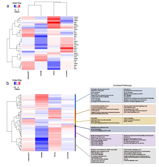
在匹配的HN组织中鉴定出四种转录亚型RNA-seq数据的非负矩阵分解(NMF)鉴定出代表肿瘤和“正常”表型的两类(共生系数1),并独立于肿瘤特征评估匹配的正常样本(TP、TD、RR和RM)特征。通过HN转录组图谱的NMF分类,确定了样品中稳定的且与距原发肿瘤的距离无关的4个类,并通过识别一个含414个基因的分类器为选择的聚类解决方案,生成聚类之间有关差异丰富的基因的丰度热图。这些亚型根据其分类器属性和通路富集命名为:(i)代谢;(ii)免疫;(iii)基质组/EMT;和(iv)nc富集。


附图5 样本的NMF共识聚类

图2 在匹配的HN组织中鉴定出4种亚型
为了验证这些亚型并确定潜在的治疗靶点,对肿瘤亚组(n = 11)及其匹配标本(n = 22)进行了磷酸蛋白质组分析。随后进行激酶底物富集分析(KSEA),通过将磷酸化位点与已知的上游激酶匹配来推断激酶活性。(参考https://doi.org/10.6084/m9.fifigshare.12656702中的附表数据集4&5)

图3 每个转录组中组织的磷酸蛋白质组谱表现出与不同的生化和信号传导过程相关的蛋白质中磷酸化和激酶活性的改变
代谢亚型
相对于免疫、基质组/EMT和nc富集亚型,代谢亚型(n = 11)表现出其转录组和磷酸蛋白质组特征的最大整体失调,尤其是代谢过程介质、脂质和胆固醇代谢以及缺氧相关事件,这在癌症相关代谢和增殖事件的富集中得到了例证。此外,调节溶质载体(SLC)和ATP结合情况成员的基因和通路(特别是缺氧诱导的和支持葡萄糖运动的基因和通路)的过度表达可以增加代谢亚型与细胞代谢相关的前提。磷酸化分析确定了潜在激酶药物靶标中的激酶活化位点,如AURKB、CDK5和GSK-3β。作者的发现表明,代谢回路的畸变可延伸到远端组织并不局限于原发肿瘤或其附近。
免疫亚型
免疫亚型(n = 16)HN组织中富集的主要基因、terms和通路,磷酸蛋白质组分析和激酶组底物富集表明免疫相关特征的激活与过度表达,并且存在与炎症和免疫应答相关的激酶底物SGK1、IKKB、p70S6K、HIPK2活化。胰岛素途径和α6整合素参与免疫监视和免疫代谢反应。
基质组/EMT
该亚型(n = 8)富集在基质体和EMT元件中,与基质体附属蛋白、调节因子和分泌因子合作调节细胞行为,提供增殖、分化和迁移的基础线索。结合一系列与基质组功能相关的基因,分析表明KIF14、KIF18B、TUBA3D和TUBA3E以及微管组织支持机制的其他组分的mRNA水平升高,蛋白质组学分析展示了与血管生成和转移级联相关的活性富集,包括E-钙黏蛋白、内皮素、参与TGF-β1信号转导(SMAD依赖性和SMAD非依赖性)和Aurora A信号转导的通路。该组确定的潜在激酶靶向治疗靶点包括MAP3K8、GRK2和AURKA。与癌症进展相关的骨桥蛋白介导的事件和相关通路,在基质组和代谢亚型中都被废弃。
非编码(nc)富集亚型
nc富集亚型(n = 12)富集了功能尚未确定的反义(n = 10)、lincRNA(n = 15)、假基因(n = 18)和有义内含子(n = 7)基因,占nc元件的61.3%(57/93)。其中,29个元件之前在癌症研究中已有报道,但在匹配的HN组织中没有报道,剩下28个元件是新的。nc富集亚型的蛋白质组谱表现出低水平的改变。
5.与HN组织相关的翻译元件的功能特征概括了转录组亚型
通过具有样本特异性的转录组学(PIT)去鉴定和推断样品中所有翻译的基因组元件(TGEs),分析报告显示,TGEs总数随着与原发肿瘤的距离增加而减少。每个转录组亚型表现出不同和共同的翻译特征。该亚型的明确特征与PIT库中的选择性剪接类别相关,富集与剪接体复合物组装、氧化磷酸化和mRNA加工调控相关的通路和GO terms。一些调节选择性剪接的ncRNA如NEAT1、HOTAIRM1和XIST,在nc富集的亚型中过表达,它们与剪接因子相互作用和/或影响染色质重塑有关,这验证了PIT分析的发现。

图4 PIT检测数据中的翻译模式

图5 方框图显示三个众所周知的NCRNAs与所有HN亚型和原发性乳腺癌的选择性剪接相关的非阴性表达值
6.转录亚型的免疫组成表明代谢亚型中存在肿瘤相关巨噬细胞
通过CIBERSORT来揭示每个亚型免疫特征的模式,并进行了组间归一化来评价每种亚型的免疫特征相互关系。代谢亚型富集了髓系细胞群,而免疫亚型富集了淋巴系细胞群,尤其是在炎症反应和适应性免疫中募集的组分,如CD4 + T细胞和B细胞。nc富集亚群表现出一种免疫组成模式,倾向于与代谢组相反,而基质组/EMT组没有明确的免疫特征。

图6 转录亚型的去卷积分析
7. 代谢亚型表现出不良的预后
从TCGA BRCA数据集中选择了108个匹配的癌旁组织来验证亚型。应用基于支持向量机(svm)的建模将TCGA样本分为四种亚型中的三种——代谢、免疫和nc富集(研究定义的基质组/EMT亚型,在TCGA队列中没有发现)。应用单变量Cox回归分析确定代谢标记的预后价值(n = 78),结果显示HN组织被分配到代谢亚型的患者表现出不良预后(对数秩p < 0.001,HR6.1)。
接着,利用414个基因标记的单变量模型在HN组织中确定了34个具有显著预后潜力的基因(对数秩p < 0.01)。其中最具预后意义的基因是SLC2A4、LGALS12、MRC1和G0S2,它们都是定义代谢特征的基因。次要单变量模型将TCGA数据集分为两组:年龄匹配(≤55)和年龄较大(> 55岁),并推测这些基因在年轻队列中具有更大预测价值。(参考https://doi.org/10.6084/m9.fifigshare.12656702中的附表数据集6)

图7 Kaplan–Meier图显示代谢亚型和结局之间的关系

附图6 生存分析表明,相对于免疫和nc富集亚型,代谢组的预后更差(对数秩p < 0.001,风险比6.1)
小结
这篇学习笔记从患者中采集并制作肿瘤、HN(分为TP、TD、RM、RR)标本,通过PCA分析标本表达谱显示匹配的癌旁组织学正常(HN)组织在其转录组谱中表现出异质性,后又通过对肿瘤及正常组织标本进行PAM50单样本预测因子、单变量Cox回归分析,发现癌旁匹配的HN组织显示肿瘤相关特征。利用以RM为基线,差异表达分析识别、KEGG、Reactome、GO富集化分析肿瘤及匹配的正常组织标本,发现近端和远端组织中存在癌症相关畸变。接着,通过NMF鉴定HN组织的转录亚型及分类:(i)代谢;(ii)免疫;(iii)基质组/EMT;(iv)nc富集,后又通过磷酸蛋白质组分析及激酶底物富集分析验证这些亚型及其潜在的治疗靶点。PIT鉴定和推断样本中的TGEs的结果显示与HN组织相关的翻译元件的功能特征概括了转录组亚型。利用CIBERSORT、组间归一化揭示转录亚型免疫特征模式及其相互关系,转录亚型的免疫组成表明代谢亚型中存在肿瘤相关巨噬细胞,因而,利用单变量Cox回归分析用于验证亚型的TCGA癌旁样本来确定代谢标记的预后价值,发现代谢亚型表现出不良的预后。患侧乳腺中肿瘤和匹配的正常组织之间相互作用的动力学有助于解开乳腺癌发生、进展、复发和治疗抵抗的潜在奥秘。然而,年轻乳腺癌患者可用数据缺乏,有必要进一步研究以确定任何差异的预后和治疗意义。本学习笔记的局限性还包括把握度较低,因为可获得原发性肿瘤、TP和TD组织标本的队列较小;抽样设计没有反映在公开的数据集中,因此不可能直接复制工作流程;采样设计和患者协变量的差异可能妨碍对结果的完全概括等等。
编辑:布丁
校审:冻鸳鸯 糯米饭
未经允许不得转载:医械工坊资讯 » 这篇6+分文章教你进阶疾病分型扩展分析!
