声明:本文为火石创造原创文章,欢迎个人转发分享,网站、公众号等转载需经授权
日前,清华大学《探臻科技评论》2023“青年最关注的改变未来十大变革科技”榜单发布。类器官芯片被认为“打造仿生人体的体外模型,医药行业的颠覆性技术”上榜。

类器官芯片(Organoids-on-Chips)是一种在芯片上构建的器官生理微系统,以微流控芯片为核心,通过与细胞生物学、生物材料和工程学等多种方法相结合,可以在体外模拟构建包含有多种活体细胞、功能组织界面、生物流体和机械力刺激等复杂因素的组织器官微环境,反映人体组织器官的主要结构和功能特征。
类器官芯片可广泛应用于药物筛选、疾病模拟、个性化医疗、毒性测试等领域,市场前景十分广阔。跟随火石创造走进这项新技术,一探类器官芯片产业发展态势。
01
类器官芯片产业全景图
(一)产业链条
类器官芯片产业上游行业包括生物材料制造商、微流控芯片制造商、化学试剂制造商和医用材料制造商等。生物材料制造商主要生产和供应类器官芯片制造过程中所需的细胞、蛋白质、细胞外基质等生物材料,是类器官芯片制造的关键组成部分。微流控芯片制造商生产和供应类器官芯片制造中所需的微流控芯片,负责控制细胞培养的环境和微观流体的运动。类器官芯片上游行业是产业链条的重要组成部分,对类器官芯片的质量和效果起到关键作用。当前,由于类器官芯片行业尚处于发展早期,中下游需求尚未放量。
据不完全统计,上游的企业数量占比高达80%。中游为类器官芯片生产制造企业。目前市场规模相对较小,但全球范围内已经涌现出了不少相关的科研机构、初创企业和大型企业。下游行业主要是医疗和生命科学研究等领域。在医疗领域,可用于药物筛选、毒性测试、个体化医疗、移植医学等方面。在生命科学研究领域,可用于细胞和组织的研究,以及疾病发病机制、药物作用机理等方面的问题。另外,还可以用于食品安全、化妆品测试、环境保护等方面。

图 类器官芯片产业链全景图
来源:火石创造产业数据中心
(二)功能分类脑器官芯片。
一般采用双通道结构,分别形成神经血管单元的血管端和神经端,中间由多孔聚碳酸酯膜隔开,分别由两套流路系统进行控制,以模拟在体情况的血脑屏障结构。芯片一侧通道为星型胶质细胞,另一侧通道为脑微血管内皮细胞,微流泵以恒定的流速灌注培养。
肝器官芯片。
大多是在芯片上建立肝脏的部分生理学模型,如胆小管、肝小叶、肝血窦模型等,并利用这些生理模型进行药物研发和毒理学研究。芯片肝模型的优势在于能够在微米量级形成具有部分肝功能的细胞簇,进而构成接近人体形态学的肝模型,在较长时间内保持肝脏特异性的功能。
肾器官芯片。
利用微流控芯片系统对微流体、细胞及其微环境的操控能力,在微流控芯片上构建以在体外模拟肾脏功能为主要目标的集成微系统。肾芯片技术的出现为药物和疫苗的有效性和安全性评估,以及生物医学研究提供了更接近人体真实生理和病理条件的、成本更低的研究模型。
肺器官芯片。
含有上下两个通道,两个通道由一种薄的柔性的多孔膜隔开。将不同的细胞培养在膜两侧:上通道为人肺泡上皮细胞,下通道为人肺微血管内皮细胞。肺芯片的微装置中诱导培养了内皮和上皮细胞,可以表现出复杂的器官层次的生理功能。
心脏器官芯片。
能够模拟心脏的不同特性,如机械性收缩运动、分子运输、电刺激和对某些药物刺激的特定反应等。在微流体通道中培养不同类型的细胞来产生适当的心脏组织,如心肌细胞(CM)、血管内皮细胞(EC)等。此外,向心脏芯片器官模型中连续灌注培养介质可模拟心肌组织上血流引起的剪切应力,从而准确地研究心肌组织的复杂体系结构。
肠器官芯片。
作为一种重要的研究工具,常用于药物吸收、肠道炎症和大肠癌等研究。血管器官芯片。能够加快对血管网络这一复杂系统的病理、生理学研究。
02
类器官芯片产业发展情况
(一)市场规模
从全球看,2018-2022年间,类器官芯片市场规模从0.21亿美元增长至0.88亿美元,预计2023年全球类器官芯片市场规模有望达到1.22亿美元。

图 2018-2023年全球类器官芯片市场规模(亿美元)
来源:火石创造根据公开资料整理
从全国看,2019年以前,类器官芯片行业由于不具备商业化生产能力,国内类器官芯片需求完全依赖进口。2019年以来,随着我国类器官芯片技术逐步成熟,器官芯片产品加快上市推广,加之价格优势明显,市场规模不断扩大。2022年,我国类器官芯片市场规模为0.05亿美元,占全球的5.69%;预计2023年我国类器官芯片市场规模达0.13亿美元,占全球的10.80%。
我国类器官芯片企业主要分布于珠三角、长三角以及北京地区。
主要因为类器官芯片企业需要依托创新资源,与高校、医院、研究机构在成果转化上进行密切合作。如东南大学苏州医疗器械研究院由东南大学、苏州高新区、江苏省产业技术研究院三方共建,成立以来在肿瘤类器官、心脏类器官、器官芯片及上游材料与设备自动化方面均有突破,孵化出艾玮得生物等代表企业;复旦大学的遗传工程国家重点实验室“类器官中心”以类器官前沿技术开发及其再生医学应用为研究内容,构建了全球首例人源类器官新冠病毒感染模型。

图 2022-2026年中国类器官芯片市场规模及预测(亿美元)
来源:火石创造根据公开资料整理
从企业看,全球类器官芯片行业市场集中度较高,由北美和欧洲地区厂商主导,主要企业有Emulate、Mimetas、TissUse和ValoHealth等,TOP3企业市占率为44.87%。近些年,我国类器官芯片行业取得了较大突破,产品成熟度不断提升,并实现商业化应用。目前,我国类器官芯片主要企业有北京大橡科技有限公司、安徽骆华生物科技有限公司、江苏艾玮得生物科技有限公司、苏州济研生物医药科技有限公司等。
表 全球及中国类器官芯片重点企业

来源:火石创造根据公开资料整理
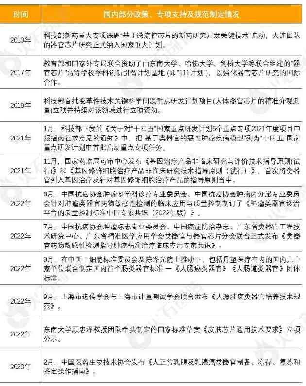
(二)相关政策
从全球看,各国政府大力支持和推动产业发展,美国尤为重视。2012年,美国的国立卫生研究院(NIH)、食品药品监督管理局(FDA)和国防部高级研究计划局(DARPA)投入了7500万美元联合发起“Organs-on-chips”挑战项目,首次把类器官相关技术上升到国家战略层面。支持成立国际微生理系统学会(iMPSS)以及IQ联盟(Innovation and Quality Consortium)等相关产业联盟组织,设立多家器官芯片测试中心,推进相关行业标准的建立,加快类器官芯片行业的产业化。
2023年1月,FDA允许类器官芯片替代动物实验应用于药物的临床前研究,由此类器官芯片步入新的发展阶段。欧盟在政策和资金方面对类器官芯片产业支持力度不断加大。
政策方面,2013年出台禁止动物用于化妆品测试等政策,极大地促进了行业对类器官芯片等动物替代性技术的关注。资金方面,欧盟投资最多的全球性科技开发计划——欧盟第七框架计划(7th Framework Programme),其中包含类器官芯片项目。我国近年来相继出台一系列政策,系统性推进类器官芯片产业的发展。
2018-2020年,类器官相关课题连续3年出现在国家自然科学基金项目指南;2021年1月,国家科技部下发《关于对“十四五”国家重点研发计划6个重点专项2021年度项目申报指南征求意见的通知》,把“基于类器官的恶性肿瘤疾病模型”列为“十四五”国家重点研发计划中首批启动重点专项任务;同年11月,国家药品监督管理局药品审评中心首次将类器官列入基因治疗及细胞治疗的验证指南基因治疗产品非临床药理学研究;2022年7月,中国首个类器官指导肿瘤精准药物治疗的专家共识面世。
此外,国内支持实验室自建检测方法(LDT)试点,极大激发了类器官芯片相关企业将产品应用于临床发展的热情,目前上海、广州等地的部分公立医疗机构已经被列为试点综合类单位。
表 我国在类器官芯片行业的部分政策、专项支持及标准规范制定情况

来源:火石创造根据公开资料整理
03
发展未来
近年来,类器官芯片技术逐步释放自身应用价值,落地应用场景不断拓展和丰富,产业发展进入新阶段。未来,类器官芯片产业将会加快与人工智能、高通量检测技术、基因编辑、3D生物打印和新型生物材料多种创新技术融合,不断拓展应用边界,向自动化、高通量、体外实时检测、精细化、系统化方向发展。从国内市场看,在政策引导下,随着创新药和生物药领域发展迅速,对类器官芯片的需求将进一步高涨。
—END—
作者 | 火石创造 鲁方审核 | 火石创造 陆芳 殷莉
原文标题 : 医药行业颠覆性技术!类器官芯片产业链图谱及全球重点企业分析
未经允许不得转载:医械工坊资讯 » 医药行业颠覆性技术!类器官芯片产业链图谱及全球重点企业分析
